Automata Autó Akkumulátor Töltő Kapcsolási Rajzok

Automata akkumulátor töltő.
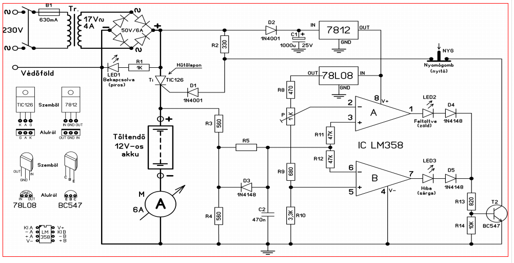
Automata autó akkumulátor töltő kapcsolási rajzok. Ellenőrizze hogy az akkumulátor fel van e töltve. Automata zselés akkumulátor töltő. Feb 5 2010 olvasva. A kapcsolási rajzhoz annyit szeretnék hozzáfűzni hogy bele van építve a töltő és a kisütő is.
Az oldalon csak kipróbált működő rajzok találhatók meg. 2 amper töltőáram mely az akku feltöltésekor lecsökkent majd lekapcsol ezért a töltő folyamatosan az akkumulátoron tartható. Nagy teljesítményű nagy frekvenciás inverteres akkumulátor töltő a 220v os hálózatról közvetlenül működő egyenirányító 310v egyenfeszültséget állít elő. Az ic sot23 5 tokozásban érhető el a töltésállapot kijelző led ármkorlátozó ellenálláson kívül csupán egy ellenállásra van szükség a töltőáram beállításához.
Kezdőlap egyéb áramkörök automata akkumulátortöltő. Precíz akkutöltő 6 és 12v os zselés akkumulátorokhoz. Egy 4 amperórás akkumulátor 0 4 amperes töltőáramot igényel. Erre az egyenfeszültségű hálózatra kapcsolódik a t1 t4 jelzésű tranzisztorokból álló primer oldali inverter amelynek a működési frekvenciája gyártótól függően 10 30khz.
Nicd nimh állítható feszültség és áram. Alapáramkörök műszerek hangfrevencia rádiófrekvencia. Tp4056 tp4057 lithium akku töltő. A javasolt töltőáram a névleges kapacitás 10 a amperben pl.
Néz körbe nálunk ha van egy olyan áramköröd amit szívesen megosztanál a világgal nincs más dolgod csak regisztrálni és feltölteni a rajzot. Annak érdekében hogy az akkumulátor a megadott teljesítményt tudja szolgáltatni először teljesen fel kell tölteni. Ezt megépítettem és tökéletesen működik a mai napig. Teljesen automata mikroprocesszor vezérelt intelligens akkumulátor töltő és csepptöltő max.
Budapest házilag töltött autó akku üzemidő akkutöltő készítés házilag háztartási technika használt autó akku gépkocsi akkumulátor aksi töltő. Bárki tölthet fel saját rajzot ezzel is hozzájárulva ahhoz hogy egy mindenki számára elérhető globális gyűjteményt hozzunk létre. Lithium ion lithium polymer akkumulátor töltő a lehető legegyszerűbb egycellás automata akkutöltő építhető a microchip mcp7383x speciális töltő áramkörével. Intelligens automata akkumulátor töltő csepptöltő 12 v 2a carstel 01 80 028.
Li ion li po töltő egyszerű automata akkumulátor töltő mcp73831 2 cél ic vel. Ez az eredeti kapcsolási rajz he91 11. Kapcsolási rajzok témakörök szerint csoportosítva. Egy problémával kevesebb a töltőt 3 részre lehet osztani.
Akkumulátor töltő kapcsolási rajz. Töltő áramkör tl431 felhasználásával.